Thursday, May 14, 2026
新山福州十邑会馆

新山福州十邑会馆

Persatuan FooChow Johor Bahru

  • 组织
    • 第廿九届(2024~2025年度)理事名表
    • 第卅届(2026~2027年度)理事名表
    • 第廿九届妇女组(2024~2025年度)
    • 第卅届妇女组(2026~2027年度)
    • 第廿四届青年团(2024~2025年度)
    • 第廿五届青年团(2026~2027年度)
    • 舞龙队名表 (2024~2025年度)
    • 龙狮队名表(2026~2027年度)
    • 历届理事
  • 活动
  • 福州天地
    • 福州名人
    • 福州故事
    • 福州美食
  • 活动相簿
  • 小作家
  • 现场作文比赛
  • 小小演说家
    • 小小演说家2015
    • 小小演说家2017
  • 朗读冰心
  • 联系
    • 会馆联系
    • 友情链接
    • 福州社团通讯录
新山福州十邑会馆
活动 现场作文比赛 

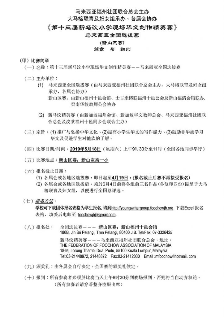
第十三届新马汶小学现场华文创作精英赛

March 23, 2019March 26, 2019 AdminTeam

下载细则PDF

下载团体报名表格

  • ← 新山福州十邑会馆舞龙队-今出征全国夜光龙赛
  • 新马汶小学现场华文创作赛-5月举行接受报名 →

搜寻文章

新山福州十邑会馆舞龙队

最新文章

  • 2026年度常年会员大会、颁发会员子女中小学奖助学金暨双亲节联欢会
  • 新山福州十邑会馆-30日开大会颁奖助学金
  • 新马汶小学华文创作赛新山区赛-523举行欢迎各校报名
  • 第十七届新马汶小学现场华文创作比赛–新山区赛
  • 新山福州十邑会馆-奖助学金接受申请
  • 2026年度会员子女中小学奖助学金
  • 优大龙狮杯圆满落幕-柔华龙狮体育会新山福州会馆分夺冠
  • 尝美食 “柔佛前进” 醒狮点睛-福州社嘉年华明最后

分类

  • 朗读冰心
  • 小作家
  • 小小演说家2015
  • 小小演说家2017
  • 活动
  • 福州名人
  • 福州故事
  • 福州美食

主要文章

  • 新山福州十邑会馆史略
  • 新山福州十邑会馆
  • 第廿七届(2020~2021年度)理事
  • 妇女组简介
  • 青年团简介
  • 历届理事
  • 舞龙队简介
  • 小作家介绍
  • 小小演说家介绍

下载档案

  • 会员入会表格
  • 小作家学会入会表下载
Copyright @ 2026 新山福州十邑会馆. All rights reserved.
Built and managed by Optimum Technology